Системы счисления
Авторы проекта
Паталашко Владимир Сергеевич
Тема проекта
Все есть число
Предмет, класс
информатика, 9 класс
Краткая аннотация проекта
- «Все есть число», — говорили пифагорейцы (ученики древнегреческого математика Пифагора). Значит всё можно обозначить числом. Так как многие предметы внешнего мира имеет схожую форму, возникла потребность их сосчитать. Например, сколько коров в стаде. Сколько добыто рыб, или зайцев. Т.е. число и арифметика возникли из практической деятельности человека. Так как многие народы в древности не общались друг другом, то у разных народов возникли разные системы счисления и представления чисел и цифр. Число — это обобщение, так как разными числами можно подсчитать разные предметы. Цифры – это значки, с помощью которых записывают числа. Система счисления или нумерация – это способ записи чисел с помощью цифр. При работе над проектом учащиеся изучают историю появления и использования различных систем счисления на протяжении многих столетий. В ходе выполнения проекта участники знакомятся с правилами перевода чисел из одной системы счисления в другую и учатся выполнять арифметические действия с числами в двоичной, восьмеричной и шестнадцатеричной системах счисления, разрабатывают внеклассное мероприятие для 6 класса — игру «Двоичная система счисления».
Вопросы, направляющие проект
Основополагающий вопрос
- В чем состоит разнообразие систем счисления?
Проблемные вопросы
- Как в древности люди писали цифры, какие для этого они применяли значки?
- Зачем нужны системы счисления?
- Всегда ли 1+1=2?
Учебные вопросы
- Какие системы счисления использовались раньше?
- Какие системы счисления существуют и на какие типы делятся?
- Какие системы счисления используются в наше время и почему?
- Как переводить числа из одной системы счисления в другую?
- Как производить арифметические действия в различных системах счисления?
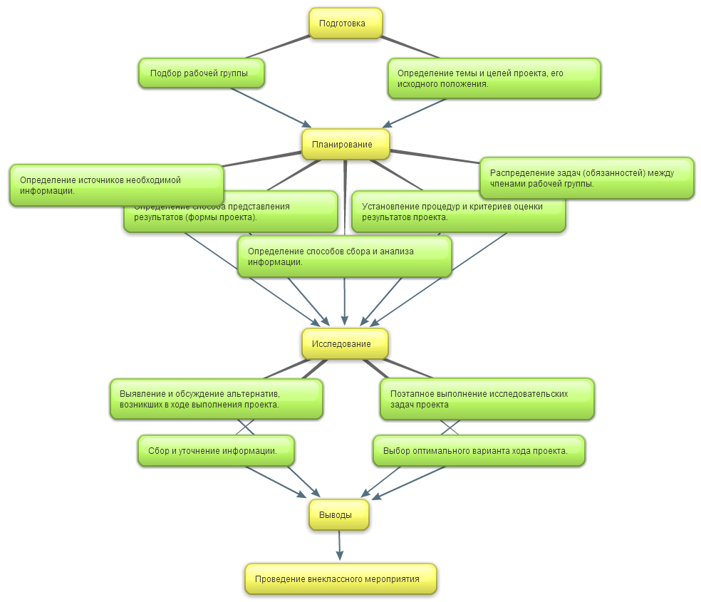
План проведения проекта
- Подготовка, Определение темы и целей проекта, его исходного положения. Подбор рабочей группы
- Планирование
- Определение источников необходимой информации.
- Определение способов сбора и анализа информации.
- Определение способа представления результатов (формы проекта).
- Установление процедур и критериев оценки результатов проекта.
- Распределение задач (обязанностей) между членами рабочей группы.
- Исследование — Сбор и уточнение информации. — Выявление (“мозговой штурм”) и обсуждение альтернатив, возникших в ходе выполнения проекта. — Выбор оптимального варианта хода проекта. — Поэтапное выполнение исследовательских задач проекта
- Выводы Анализ информации. Формулирование выводов
- Проведение внеклассного мероприятия
- Защита проекта и оценка его результатов.
- Проведение игры Подготовка отчета о ходе выполнения проекта с объяснением полученных результатов. Анализ выполнения проекта, достигнутых результатов (успехов и неудач) и причин этого
Дидактические цели и ожидаемые результаты обучения
- Предметные:
- Знать/понимать: отличие позиционных и непозиционных систем счисления; правила
- перевода в различные позиционные системы счисления и взаимосвязь систем счисления с
- основанием 2p; правила выполнения арифметических действий в различных системах счисления.
- Уметь: записывать числа позиционных систем счисления в развернутой форме и приводить
- примеры использования двоичной, шестнадцатеричной системы счисления; переводить числа в
- различные системы счисления.
- Личностные: Качества личности школьника, позволяющие: эффективно использовать двоичную и шестнадцатеричную системы счисления.
- Метапредметные: Уметь применять в других предметных областях обобщенные способы решения учебных задач с использованием различных систем счисления.
- Интегрированный: Самостоятельно подбирать для решения различных задач наиболее подходящие системы счисления; принимать решения по способу деятельности при решении различных задач в той или иной системе счисления.
Презентация учителя для выявления представлений и интересов учащихся
Пример продукта проектной деятельности учащихся:
Результаты работы группы I:
Игра
Двоичная система и ее применение
Результаты работы группы II:
Игра
История чисел и счисления
Необычайная арифметика
Материалы по формирующему и итоговому оцениванию
Тест №1
Тест №2
Компьютерное тестирование в программе MyTest
Критерии оценивания
Лист взаимооценки
Оценивание в проекте
Материалы по сопровождению и оценке проектной деятельности
Приложения к игре (раздаточный материал)
приложение
приложение2
приложение3
приложение4
Полезные ресурсы
Перевод чисел и калькулятор
История чисел и систем счисления
Счисление
Цифры и системы счисления
Отзывы на проект
